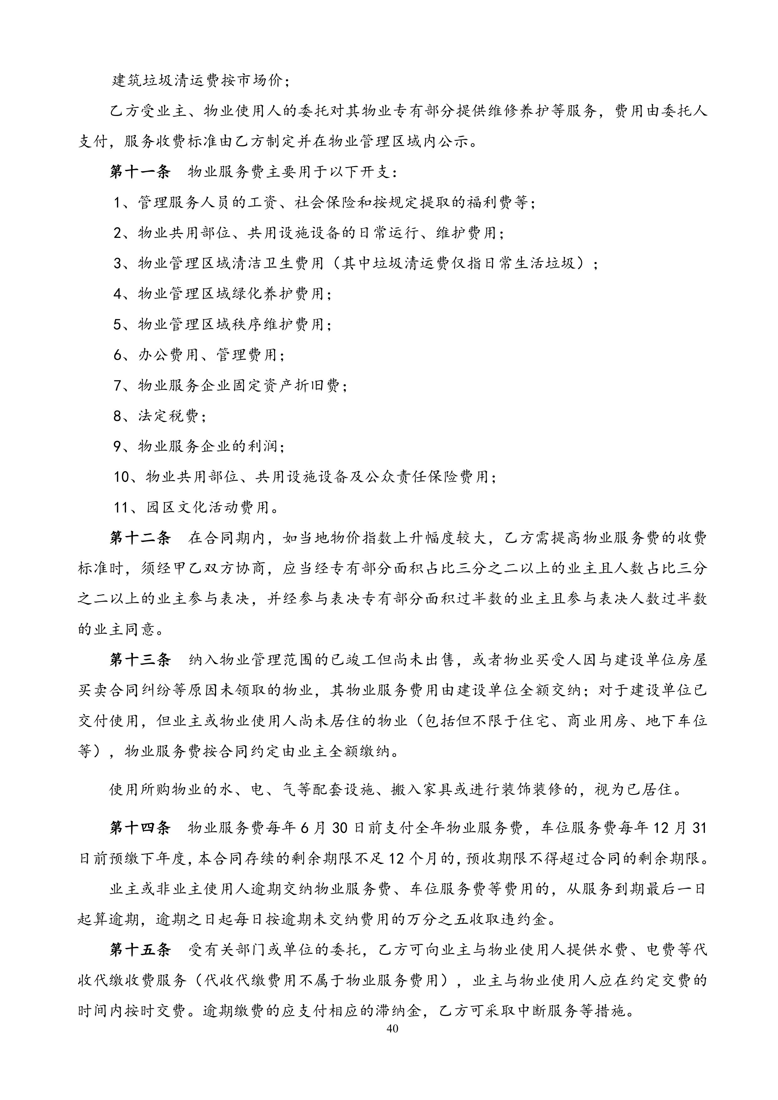
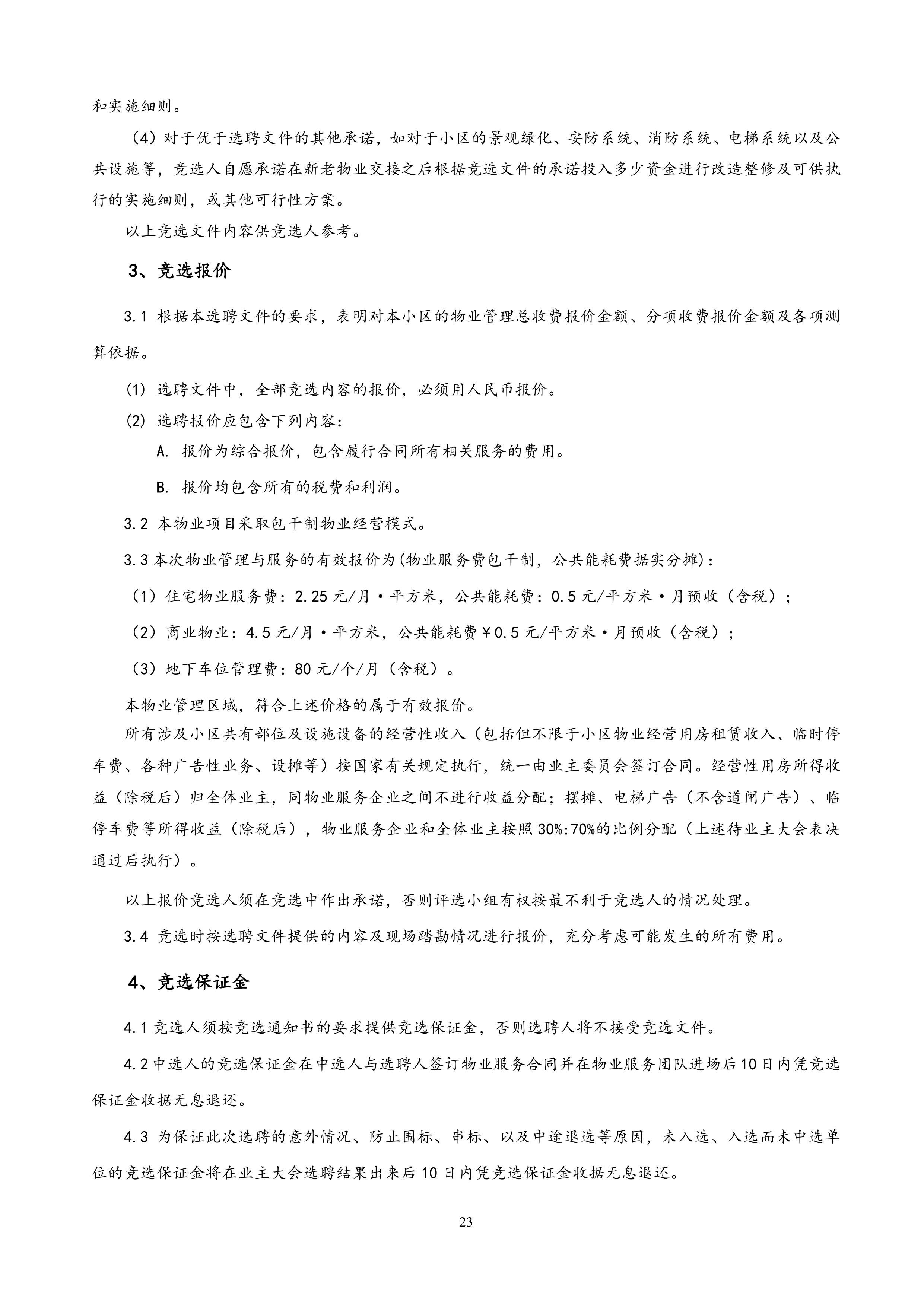
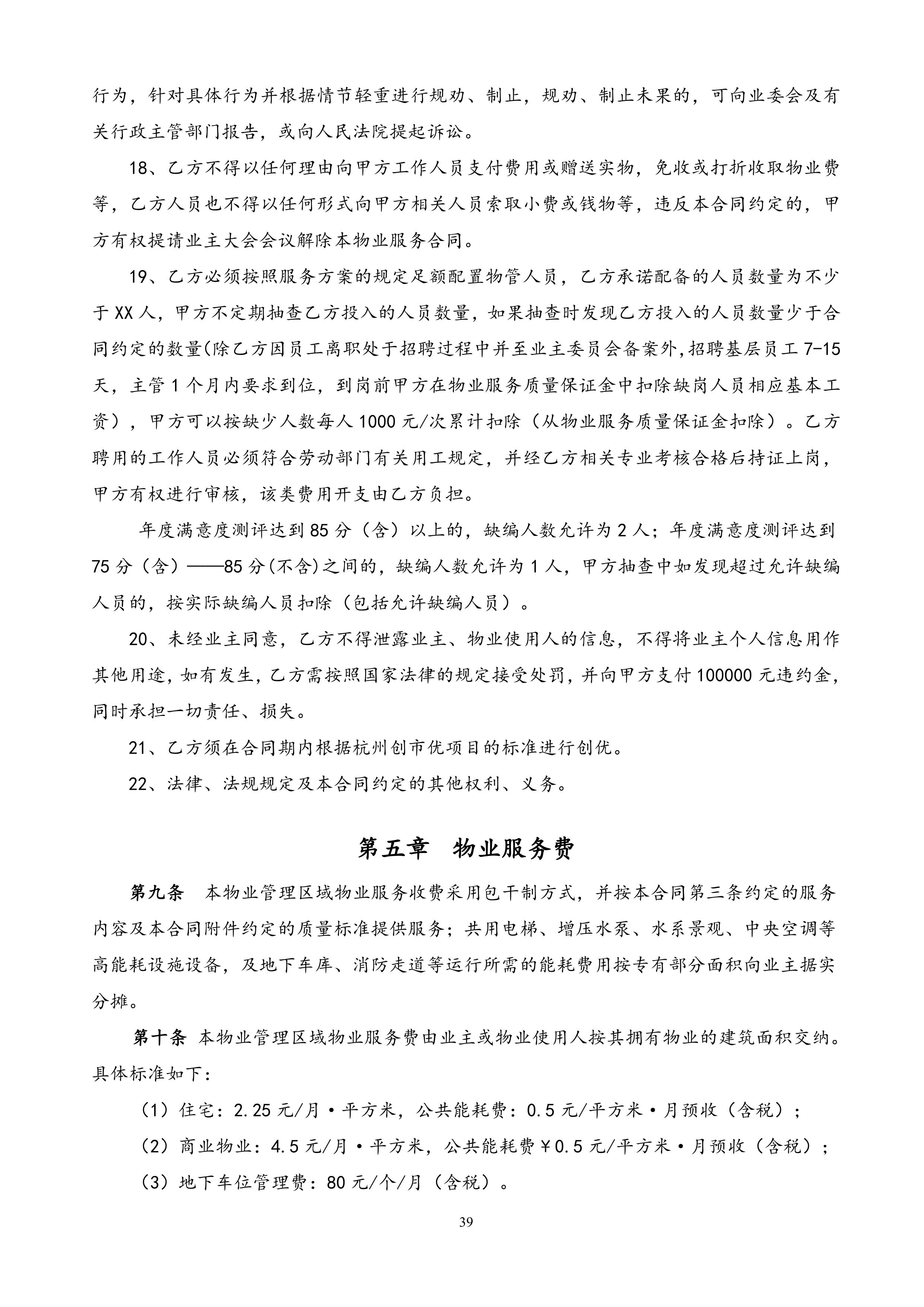
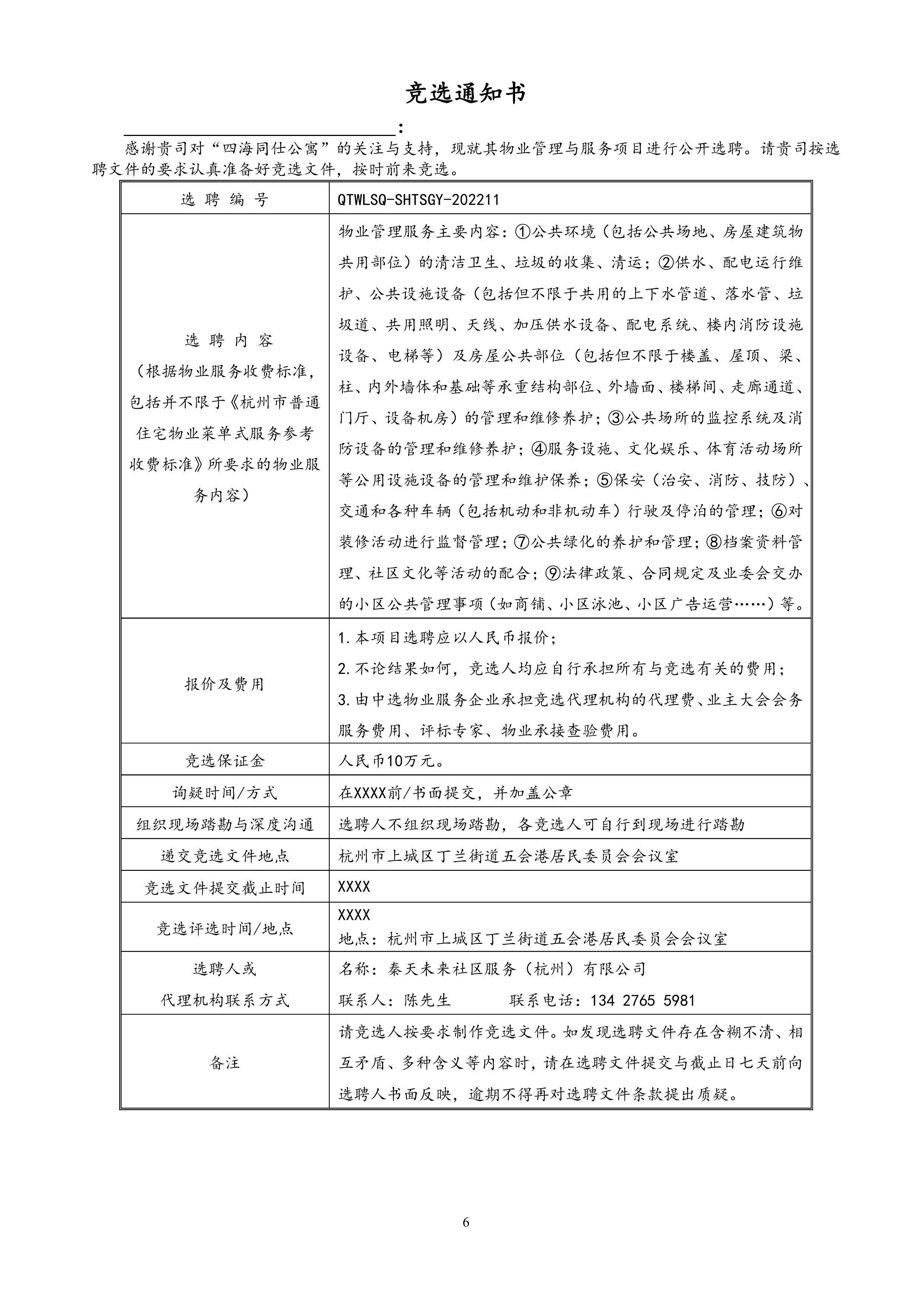
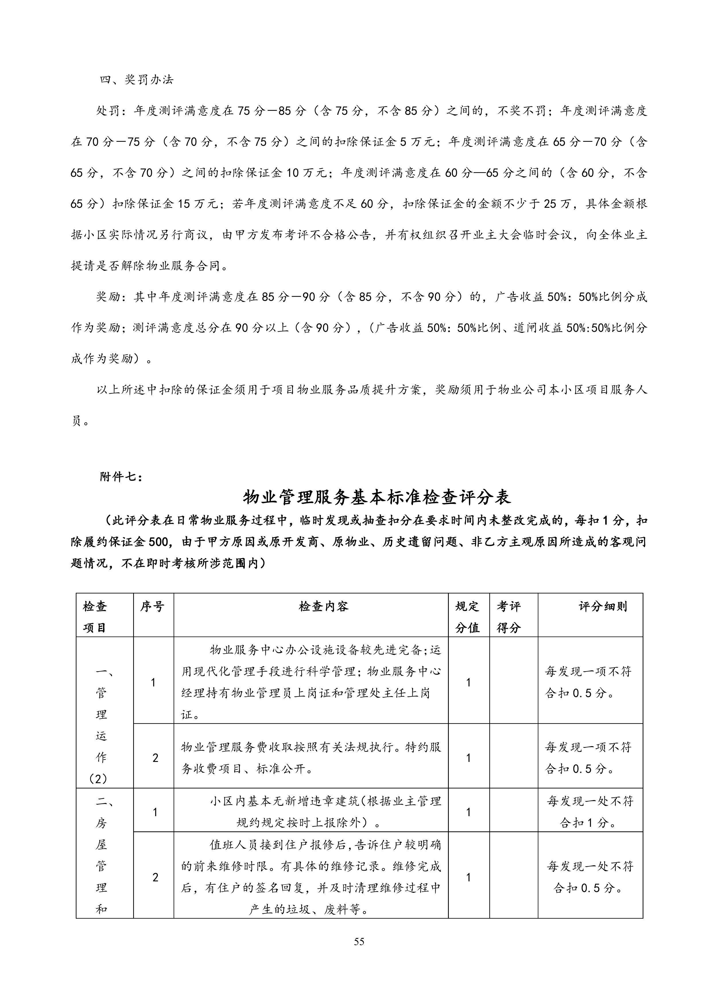
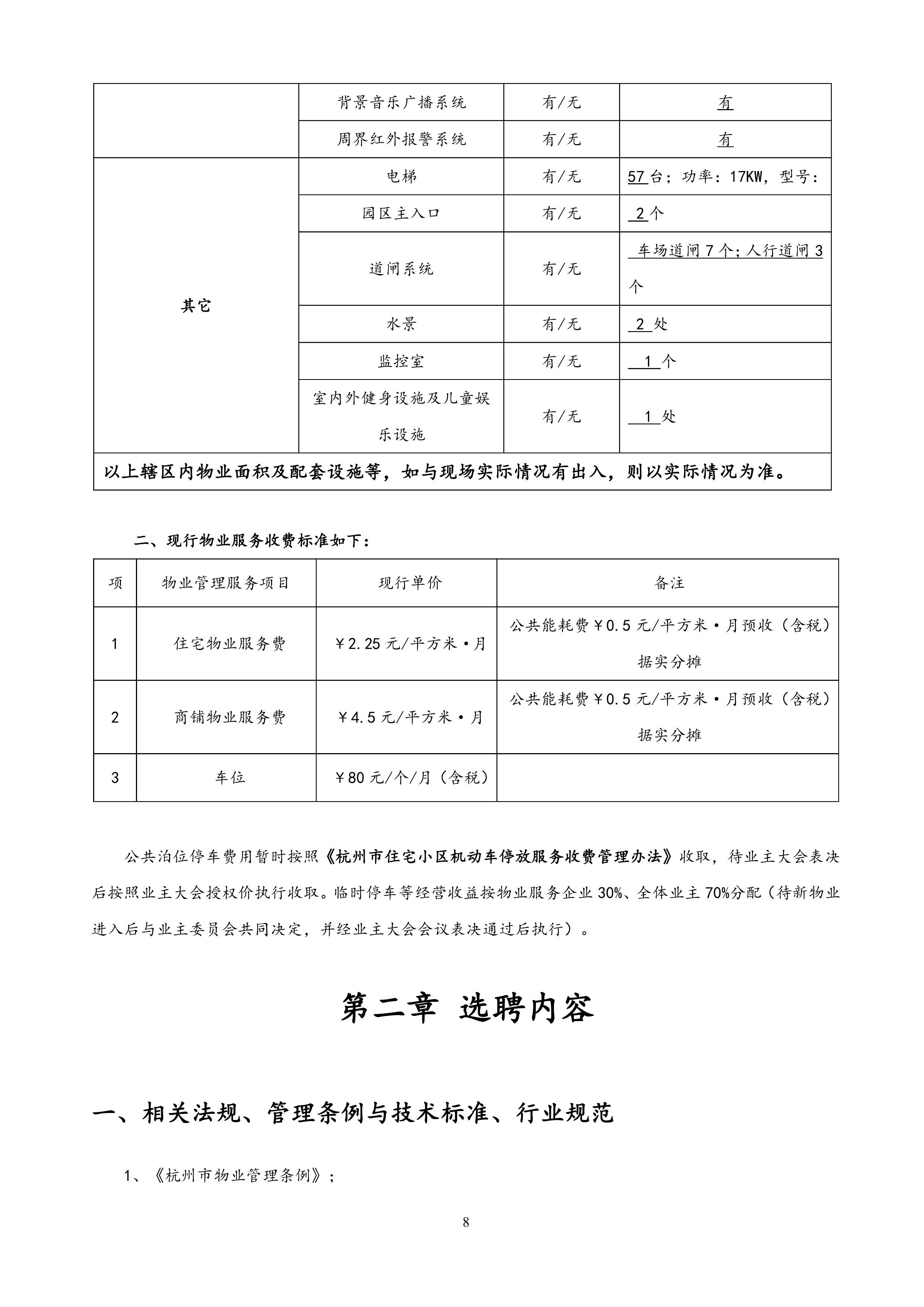
关于《四海同仕公寓选聘物业服务企业办法(草案)》 等文件征求意见的公示

956da62ee122b2fc7676d6134463af1.jpg第1页.jpg第2页.jpg第3页.jpg第1页.jpg第2页.jpg第3页.jpg第4页.jpg第5页.jpg第6页.jpg第7页.jpg第8页.jpg第9页.jpg第10页.jpg第11页.jpg第12页.jpg第13页.jpg第14页.jpg第15页.jpg第16页.jpg第17页.jpg第18页.jpg第19页.jpg第20页.jpg第21页.jpg第22页.jpg第23页.jpg第24页.jpg第25页.jpg第26页.jpg第27页.jpg第28页.jpg第29页.jpg第30页.jpg第31页.jpg第32页.jpg第33页.jpg第34页.jpg第35页.jpg第36页.jpg第37页.jpg第38页.jpg第39页.jpg第40页.jpg第41页.jpg第42页.jpg第43页.jpg第44页.jpg第45页.jpg第46页.jpg第47页.jpg第48页.jpg第49页.jpg第50页.jpg第51页.jpg第52页.jpg第53页.jpg第54页.jpg第55页.jpg第56页.jpg第57页.jpg第58页.jpg第59页.jpg第60页.jpg第61页.jpg第62页.jpg第63页.jpg第64页.jpg第65页.jpg第66页.jpg第67页.jpg第68页.jpg第69页.jpg第70页.jpg第71页.jpg第72页.jpg